International Journal of Engineering and Computer Science
IJECS
ISSN (Online): 2319-7242
International Journal of Engineering and Computer Science
Home
About
Aim and Scope
Right and License
Digital Archiving Policy
Privacy Statement
Editorial
Current Issue
Archive
Contact us
Submit
Account
Login
Register
Search International Journal of Engineering and Computer Science
Search
Tip: Try author name, DOI (10.xxxx/...), or keywords.
Home
Issues
Volume: 14 | Issue: 08
Volume: 14 | Issue: 08
Published: 2025-08-12 19:32:11
🔒
Open Access
Articles
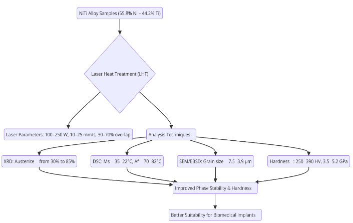
Optimizing Laser Heat Treatment to Enhance Phase Stability and Hardness in NiTi Alloys for Implants
Akeel Hssain, Khaldoon Hussein, Layth Shakir, AlSeddiq Oday
International Journal of Engineering and Computer Science
|
Published: 12 August 2025
DOI:
10.18535/ijecs.v14i08.5204
Full text
PDF
🔒
Open Access
Articles
Behavioral Authentication with Real-Time Anomaly Detection in Enterprise Logins
Sree Rajya Lakshmi Popury
International Journal of Engineering and Computer Science
|
Published: 12 August 2025
DOI:
10.18535/ijecs.v14i08.5207
Full text
PDF
🔒
Open Access
Articles
Rapid Data Architecture Approach
Yegor Koriagin
International Journal of Engineering and Computer Science
|
Published: 15 August 2025
DOI:
10.18535/ijecs.v14i08.5200
Full text
PDF
🔒
Open Access
Articles
Field Measurement and Analysis of Small-Scale Solar Water Heating Systems in Urban Residential Areas
Falah Hasan Mohammed
International Journal of Engineering and Computer Science
|
Published: 18 August 2025
DOI:
10.18535/ijecs.v14i08.5219
Full text
PDF
🔒
Open Access
Articles
Generative Syntactic Analysis Using Tensorflow
Loreto B. Damasco Jr., Jim Jonathan C. Decripito
International Journal of Engineering and Computer Science
|
Published: 20 August 2025
DOI:
10.18535/ijecs.v14i08.5216
Full text
PDF
🔒
Open Access
Articles
<b>Principles of Infrastructure as Code as a Codex for Mitigating Operational Risks in Critical Services</b>
Mykhaylo Kurtikov
International Journal of Engineering and Computer Science
|
Published: 29 August 2025
DOI:
10.18535/ijecs.v14i08.5210
Full text
PDF
🔒
Open Access
Articles
<b>Empathy-Enhanced Small Language Models for Digital Mental Health Counseling</b>
Dr. Atif Faridi, Dr. Romana Shehla
International Journal of Engineering and Computer Science
|
Published: 29 August 2025
DOI:
10.18535/ijecs.v14i08.5218
Full text
PDF
← View all issues
AUTHOR RESOURCES
Author Resources
Journal Policies
Open Access
Publication Ethics
Anti-Plagiarism Policy
Copyright Policy
Peer Review Policy
Reviewers Guidelines
Author Desk
Call for paper
Publication fee
Author Guideline
Indexing
πͺ We use cookies for ads & analytics.
Privacy Policy
Accept
Reject